点个赞
2020年入学上财MBA预面试网申通道正式开放!
-
浏览
840
-
分享至
-
0
2020年入学上财MBA预面试时间安排:

预面试简介:
上海财经大学MBA招生采取“W+D预面试”政策。申请人在参加联考之前提前参加面试,我院根据考生在线申请所提交的报名信息进行全面的背景评估(Width),并根据背景评估结果,对符合条件的考生进行较为深入的预面试考察(Depth)。

在线申请:
网申系统将于即日起开放,请登录上海财经大学商学院预面试网申系统进行报名。网上注册成功后,请在相应批次的网申截止日期之前完成在线申请(包括个人信息的填写与电子版申请材料的上传)。所有电子申请材料需满足系统要求的格式与大小,且需保证上传附件的内容清晰。

预面试环节:
1. 个人面试
1)考察时间:共15分钟。
2)考察项目:个人面试表现、综合英语水平。其中个人面试表现含5分钟主题演讲。
2. 小组面试
1)考察形式:无领导小组讨论,随机分组。
2)考察时间:共45分钟,包括准备时间10分钟,讨论时间30分钟,考官点评5分钟。
3)考察项目:决策能力、团队精神、语言表达、逻辑思维等综合素质。
预面试结果:
预面试成绩=背景成绩+面试总成绩(包括英语成绩、面试成绩)
预面试结果分为:
1)预面试优秀。预面试获得优秀的考生联考总成绩达到国家A类线且单科成绩达到上财单科线可获得拟录取资格。
2)预面试良好。预面试获得良好的考生给予附加分20分或附加分10分。当年联考总成绩达到国家A类线且单科成绩达到上财单科线,附加分计入总成绩进行从高到低排名录取。
3)预面试一般。预面试获得一般的考生无附加分。当年联考总成绩达到国家A类线且单科成绩达到上财单科线,按照总成绩从高到低排名录取。
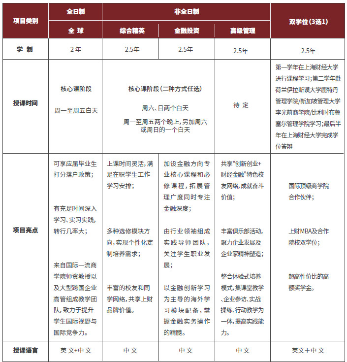
2020年上财MBA项目设有全日制-全球班、非全日制-综合精英班、非全日制-金融投资班、非全日制-EMBA,各项目概况详见下图:

申请注意事项:
1. 面试时间一经公布不能更换。名单公布后考生可点击网申页面左边栏“申请进度”查看每批面试名单公布日期及具体面试日期。如有时间调整需求,请于面试名单公布前发送申请邮件至cobadmissions@mail.sufe.edu.cn。
2. 如预面试后有转班需求,必须在联考报名前参加转班面试,且面试成绩以转班面试成绩为准,原预面试成绩予以作废。具体转班面试申请信息请留意官网和本微信公众号通知。
咨询电话:400 0908 518,13915734447(同微信号)
预约电话
400 0908 518在线客服
立刻咨询泰祺江苏分校:南京、苏州、无锡、常州、扬州、南通、昆山、镇江、吴江、常熟、盐城、泰州、徐州、连云港、宿迁、淮安
-
苏州校区[查看地图]
苏州市工业园区星湖街328号创意产业园3栋b座602
咨询电话:400 0908 518
日间咨询:0512-69325081
夜间咨询:400 0908 518
